Instance Verification Kit (IVK)
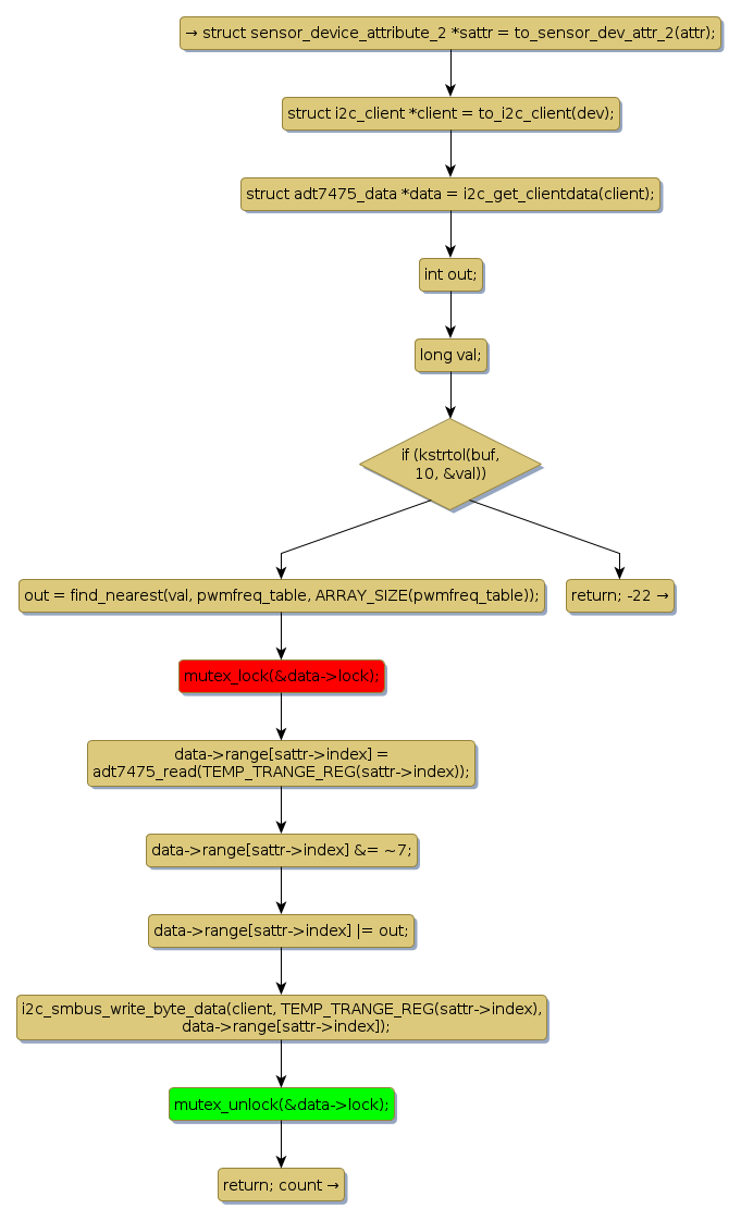
mutex lock @ [20727+24+/linux-3.19-rc1/drivers/hwmon/adt7475.c]
Instance Signature: lock
|
The Matching Pair Graph:
|
|
Function Name
|
Control Flow Graph (CFG)
|
Events Flow Graph (EFG)
|
Source Correspondence
|
|
set_pwmfreq
|
|
|
[20308+11+/linux-3.19-rc1/drivers/hwmon/adt7475.c]
|